Ура! То, чего вы так долго ждали!

Кратко
- Регистрация до 4 декабря 2025 UTC, жеребьевка пройдет 5–6 декабря
- Подарок надо отправить до 21 декабря
- По желанию можно отправлять внутри страны, а можно заграницу
- Рекомендуемая цена подарка: $20–$30
- Отправлять подарок обязательно: плохих сант ждут санкции
- А еще мы набираем запасных сант! Для тех, кого проигнорят их санты
Заполнить анкету 👇👇👇
А теперь длинно...
Что? 😳
Тайный санта — это традиционная игра, в которой каждый участник отправляет подарок другому участнику. До самого конца личность отправителя должна оставаться под секретом. Обычно подарки приходят ближе в конце декабря или в январе, и мы потом хвастаемся ими в отдельном посте.
Вот как это было в прошлом году, раньше, еще раньше и совсем раньше жесть 📅
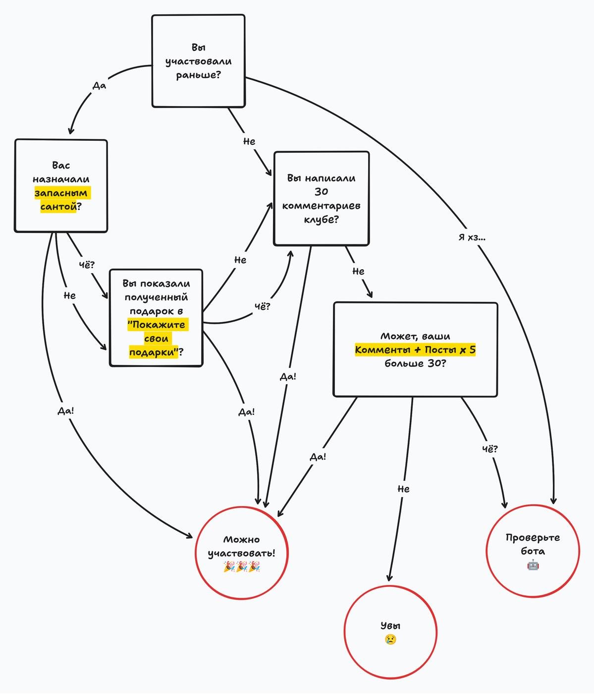
Кто может участвовать? 🙋
В санте можно участвовать только надежным клубчанам. В отличии от прошлого года, в этом тайном санте мы будем проверять активность клубчан. Для участия в вашем профиле должно быть 30 комментариев (или немного написанных постов, потому что каждый пост считается за 5 комментариев). К сожалению, новые комментарии не засчитаются, простите!
Мы сделали разные исключения: без ограничений могут участвовать запасные санты прошлого года и все отписавшиеся о подарках в https://vas3k.club/post/26523/ и https://vas3k.club/post/21982/.

Все равно не уверены, можете ли участвовать? Попробуйте постучаться в @vas3k_robot. Он пропустит, если никаких проблем нет.
Как зарегистрироваться? 📝
Все желающие заполняют анкету у бота @vas3k_robot до 5 декабря.
В анкете сначала нужно отметить локацию получения подарка. Если вы постоянно в России, отметьте Россию. Если вы переезжаете между странами, отметьте ту, где вы точно сможете получить посылку в декабре или в январе.
Затем надо выбрать страны, в которые вы готовы отправить подарок. Можно отметить только свою, можно выбрать соседние страны, а можно "Весь мир". Пожалуйста, оцените свой бюджет заранее: внутри страны или Евросоюза доставка может быть дешевой, а на другой континент — нет.
Если вы постоянно выбирали свою страну, этот санта — хороший шанс попробовать что-то новое! Так, будет меньший шанс получить тех же подопечных, что и в прошлом году. Клубчане из Германии и Израиля, это я вам подмигиваю.
После выбора стран отметьте детали доставки до вашей елки. Здесь можно ввести свое имя, полный адрес и подсказки для курьеров. Например, для "Почты России" важно указать полное имя с отчеством и номер телефона, а для черногорских курьеров — описать локацию дома соседними зданиями.
Что дальше? ⏰
Обновите свое интро! Представьте, что Санта откроет ваш профиль и прочтет "Меня зовут Крис, живу в Москве". И что?? Как Санта разберется, чем вы заинтересованы? Напишите о своих хобби, помечтайте, оставьте много-много подсказок!

Это реальные строчки из интро, кстати! Найдете их, ставьте ребятам плюсик.
30 ноября прием анкет закончится, а 1 декабря пройдет жеребьевка, каждому определится внук или внучка. Бот пришлет ссылку на профиль и детали адреса.
В декабре изучите профиль, полистайте профиль подопечного и постарайтесь собрать персонализированный подарок! Вдруг человек родился в Татарстане и уехал, а вы как раз живете в Казани и знаете, как доставить вкуснейший чак-чак так, чтобы его не съели на почте.
Бюджет подарка около 20–30 долларов (примерно 20 евро, 2000 российских рублей, 1000 гривен или 85 белорусских рублей). Можно потратить больше, но не забудьте о таможенных сборах! Их придется оплатить получателю и человек может неприятно удивиться. Я не помню, была ли у нас хоть одна проблема с ними, но, если вы все равно хотите отправить дорогой подарок, после жеребьевки сможете анонимно спросить у получателя, готов ли он оплатить сборы.
Пожалуйста, не затягивайте отправку подарка. Дедлайн — 21 декабря, но подарок, отправленный в последний момент, может прийти после нового года. Это будет обидно!
Подарок точно придет? 👀
99% да! Если будут какие-то проблемы, то подарок придет с опозданием, но он придет.
Дополнительно, мы собираем команду запасных сант. Если оригинальный санта затянул, отвалился и перестал выходить на связь, мы попросим помощи у запасного. Запасные санты получат только один подарок, но отправят больше, поэтому эти санты — герои! Если вы готовы стать запасным тайным сантой, отметьтесь в боте командой /backup, вы нам здорово поможете! Гамбургские ученые выяснили, что у запасных сант в среднем новый год проходит на 67% удачнее.

Недобросовестных сант мы собираем в список. В следующих годах они не смогут участвовать и я не буду лайкать их мемы 😠
Пожалуйста, отправьте подарок вовремя!
Я не знаю, что дарить... 🤔
Что же такое! Вот посты с рекомендациями подарков:
- Прошлогодние
- Для всех
- Для детей
- Лучшие, которые вы дарили или получали
- На свадьбу
- На 8 марта
- Партнеру, у которого уже все есть
- Идеи на НГ
- Что получали на НГ
- Просто полезные покупки
- Самые полезные покупки до 1000 рублей
Не забудьте проверить интро и комментарии подопечного! Если про подопечного совсем ничего не понятно, вы сможете написать ему анонимно. Там все просто, вы разберетесь.
До меня уже дошел подарок! ✨
Ого, быстро! Сфоткайте полученное и наслаждайтесь, наверняка у вас там есть что-то вкусненькое. Мы позже создадим специальный пост, заменим этот текст и свои фотки с благодарностями можно будет заслать туда. Лучше сделайте это, ваш санта будет очень рад!














Привет, санты! Жеребьевка прошла, каждому с заполненной анкетой дошли имена их подопечных. Если до вас не дошли... Ну вот, Гринч пытается разрушить новогоднее настроение. Напишите мне в личку и я постараюсь найти решение.
Чаты пока сломаны. Это тоже проделки Гринча и такого не должно было случиться. Чаты починятся и все участники получат уведомление об этом.
Дедлайн будет продлен. Чтобы всем хватило времени продумать подарок с умом, дедлайн будет продлен примерно на неделю. Об этом тоже будет сказано в уведомлении.
Так, мы пока еще допиливаем бота, но если у кого он не сразу срабатывает — наберите ему руками команду /start, он очухается
Santas's DROP ZONE 😁
О, наконец-то сделали нормальный контроль Сант!
А какие санкции будут к плохим сантам?
Бот не хочет пущать, а я просто на форуме почти не комментирую, общаюсь в тг чатиках :( Несправедливо
Строговато в этот раз. А много было неоподаренных людей в прошлые годы?
Ну что, теперь есть стимул выходить из режима ридонли. В следующем году поучаствую 😅
А можно за Вастрик.Кэмп сколько-то добавить?
Очень ждала, хотела еще в прошлом году участвовать, тогда решила, что не прохожу по критериям, а позже выяснила, что проходила.
Ура! Наконец-то не фальстарт 😁
Пошла снова срочно второй год подряд искать адрес на который принимать посылку 🤪 Ох уж это номадство… 🌍
Мем внезапный — повеселил, спасибо! Готовилась заранее 🎅🏼
Оскар, ты красавчик! Так ждал этогоо
Привет! а можно ли ачивки принять во внимание, несмотря на то, что активность по постам не самая большая, ачивки тоже могут быть рассмотрены как активность
В прошлом году участвовал, отправил и получил, а в этом году не допущен - печальная печаль. Ну штош, будет 29ый комментарий, к следующему году, может, еще один недостающйи доберу, а там, глядишь, и правила снова ужесточаться =(
😱 Комментарий удален автором поста...
комментарии в чатах считаются? 🥲
А ещё наброшу - чем лимитировать порог входа в Санту, если не сложно - сделать прем-пул. Если человек так сильно захочет гарантий и в "хороших сантах", сделать мэтч только с ними. Хз, насколько сложно такое сделать на коленке, но в моих сантах это натурально та же фича, где-то мануально как тут -
https://givin.gifts/exchange/fountainpens-2025-red-28812331 (хорошим сантам можно тратить больше), где-то через премиум givin.gifts.
В том году пролетел, а в этом наконец-то могу поучаствовать) спасибо 😎
Честно говоря, смешанные чувства.
В прошлом году участвовал, моя посылка без проблем дошла до получателя. Сам же я в итоге ничего не получил.
6 декабря я у Оскара уточнял, можно ли Санте передать мой номер телефона, который не был указан в анкете. Через бота сообщение было отправлено, Санта подтвердил получение.
В конце декабря и начале января все уже писали восторженные комменты про полученные посылочки, а мне ничего еще не пришло.
8 января уточняю у Оскара, все ли ок, на что получил ответ, что нужно ждать.
18 января в почтовом ящике нахожу квитанцию от испанской почты - 23 декабря они мне якобы не смогли вручить посылку, нужно самому идти в отделение за ней в течение 15 дней. По трекингу с этой квитанции стало ясно, что посылочка 8 января уже отправилась назад отправителю в UK.
А в этом году по новым условиям я дажу участвовать не могу 😢
Как-то грустно, что не допустили тех, кто участвовал и реально отправил подарки в прошлом году. Это же уже проверенные надёжные люди, может быть получится в рамках этого года дать им возможность поучаствовать? Они могли бы где-то отписаться, чем интересуются, чтобы подарок был более точным
А то прямо обидно за них, Рождество это время радости и чудес 🥲
Или может отдельную рассылку подарков друг другу между проверенными, но отверженными?
А че дальше тыкать то? что бы ни ответил - не реагирует
команд, кроме /start тож не вижу
Сначала открыл статью с желанием поучавствовать, а потому увидел ограничения на комментарии и немного взгрустнул, но в общем и целом я скорее читаю чем комментирую, так что ожидаемо. @oskar а можешь прокомментировать в чем был смысл ограничения, так как я понял из комментов прошлый год прошел достаточно хорошо? Хотя я возможно чего-то и незнаю :)
Раз уж в этом году по правилам не вписываюсь, то можно ли встать в список запасных сант? Чтобы в будущем году точно поучаствовать :) В боте отметился через /backup если что, но там никаких подтверждений не приходило.
Бот газлайтит незаполненной анкетой =(
Чтото бот молчит и не нашел варианта проверить статус кроме как отправить сообщение. Но случилось неожиданное

Ботик не хочет меня делать Сантой, что печально. Хотя в прошлом году я заморочилась и подарок заказывала из России, его везли через 3 страны, чтобы я лично доставила в Испанию своему подопечному. Он был безмерно рад и удивлен, что его желание было воплощено.
Но в этом году ботик меня посчитал "неподходящим Сантой", и я печалюсь. Возьмите хоть в резервного что ли @oskar
Привет! Жеребьевка завершилась, ура! но у меня не работает ссылка на чат с внуком :(
Когда планируется тред с хвастовством подарками?)
Народ, напомните пожалуйста, где надо чекнуть, что подарок отправил?
Подопечному трек-номер уже отправил, подтверждение получил.
Я отправил боту текстом трекномер, он его не оценил. Повторил снимком из приложений и всё ок.